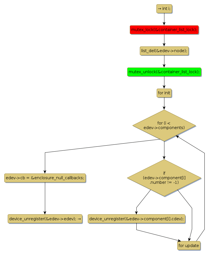
Instance Verification Kit (IVK)
mutex lock @ [5225+33+/linux-3.19-rc1/drivers/misc/enclosure.c]
Instance Signature: container_list_lock
|
The Matching Pair Graph:
|
|
Function Name
|
Control Flow Graph (CFG)
|
Events Flow Graph (EFG)
|
Source Correspondence
|
|
enclosure_unregister
|
|
|
[5161+20+/linux-3.19-rc1/drivers/misc/enclosure.c]
|